Frequently Asked Questions - Street Vacations

Revised on 09-04-2024

How do I obtain additional information or contact the City?

BOE has an on-line Customer Service Request (CSR) Portal (located in the Customer Portal) that allows members of the public to request additional information about processes and procedures as well as discuss permit related issues with BOE staff.  Instructions on how to use the CSR Portal can be found in this manual under Customer Service Request (CSR) Portal.

What purpose does a vacation serve?

Vacation means the complete or partial abandonment or termination of the public right to use a street, highway, or public service easement. The area vacated would then revert to the owner of the underlying fee interest for their own use. Included under vacation proceedings are the following types of public rights-of-way:

  1. Public street, alley or walk
  2. Future street, alley or easement
    • Dedicated by a subdivision tract or parcel map that recorded LESS THAN 25 years previously.
    • Offered for dedication by a separate instrument and having NO "Rejection Clause".
  3. Public Easements (other than (1) above) may be vacated but only when combined with a request for vacation of (1) and/or (2) above.

Usually the City of Los Angeles is only an easement holder of the rights-of-way of public streets, alleys or walks and the adjoining property owners have the underlying fee interest. However, it is advisable for the petitioner to contact a title company to perform a title search of the underlying fee interest of the proposed vacation area prior to submittal of the application. In addition, in some instances, the City of Los Angeles owns the underlying fee interest. In these situations, a request for purchase of the City owned property must be processed through the appropriate City Agency.

Note: Occasionally a vacation is filed in conjunction with a development project. In order to promote orderly development, evaluate and mitigate significant environmental impacts, and promote public safety and the general welfare, the street vacation request in conjunction with a major development project might not be accepted. The applicant will be directed to process a subdivision map through the City Planning Department to achieve the result of abandoning and terminating the public right-of-way while adequate reviews of the project impacts will be performed.

If you think your vacation request would fall into this category, please contact the Vacation Section of the Land Development Division via email at eng.landdev@lacity.org for a preliminary evaluation.

What does it cost to process a street vacation application? 

In accordance with LAMC 19.155 - Summary of Bureau of Engineering Fees and Charges and in accordance with LAAC 7.44 - Deposit of Estimated Actual Costs, the payment of a fee deposit with the application will be required to process a vacation request.  The current deposit amount is listed on the Street Vacation Application Form posted to the Street Vacation Application site.  The deposit is only an estimate and any deficit will be billed at a later date, prior to recordation of the Resolution to Vacate.  At the closing of the Vacation Process, any unused fees paid as part of the deposit shall be returned to the Applicant.

Other Costs: Conditions of the vacation approval may require that the applicant dedicate additional easements adjoining his/her ownership for public street or alley purposes and/or construct necessary improvements such as concrete curbs and gutters, sidewalks, sewer and/or storm drain facilities, street lights, street trees, etc. All costs incurred for the processing of any required dedications, the construction of required public works facilities, and the relocation or protection of any affected public utilities or any other such facilities located within the vacation area, are to be borne by the applicant.

How long will it take to process a street vacation application?

BOE will review the vacation application and transmit it to other City departments, public agencies and affected public utilities for their comments and recommendations. The average time to prepare a report to the City Council to either conditionally approve or deny the vacation request is approximately 4 to 6 months. An additional 6 to 12 months are usually required to complete the processing of the vacation request. The actual time varies with the scope and complexity of the vacation request and requires the applicant to comply as expeditiously as possible with the conditions of the vacation. Conditionally approved vacation requests require the conditions to be fulfilled by the applicant within two years.  Vacation proceedings with conditions not completed within 360 days of the City Council public hearing approval of the vacation request per LAAC Section 7.48 - Termination of Vacation Proceedings will be terminated.

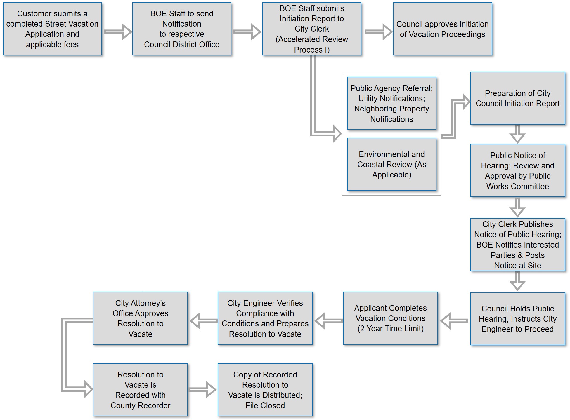
What are the sequence of events? 

Street Vacation Process Flow Chart

  1. Investigations, Referrals, Recommendations and Report: As the public street system belongs to the general public, there are many agencies (City of Los Angeles and other public utilities) who may be utilizing or have an interest in the public right-of-way proposed to be vacated. City agencies such as the Bureau of Engineering, Planning Department, Department of Transportation, Fire Department, Department of Water and Power and others, along with affected public utility companies such as the Gas Company and Pacific Bell, will be sent referrals for their comments and recommendations on the proposed vacation. Upon receipt of their responses, a report will be prepared by the Bureau of Engineering and submitted to the City Council through the Public Works Committee for their consideration.
  2. Environmental Determination: The processing of vacation applications is subject to the California Environmental Quality Act (CEQA) and the City's Environmental Guidelines. The applicant will be required to complete an Environmental Assessment Form as part of the vacation process. If the vacation is not deemed as being categorically exempt from the CEQA Guidelines, it will be forwarded to our Environmental Management Group for review. This will extend the required processing time for the vacation beyond that which is discussed in this handout and/or shown on the flow chart.
  3. Council Action: Based on the recommendation of the Public Works Committee, the City Council makes its findings for conditional approval or for denial of the vacation request.
  4. Public Hearing: Other than summary vacations, a public hearing will be scheduled for the City Council to hear testimony on the vacation request from any interested persons. After the public hearing, the City Council makes a final determination on the vacation request.
  5. Summary Vacation: In certain situations as detailed in the State Streets and Highways Code, the vacation of public streets or alleys may be processed without a public hearing. In these cases, the City Council considers the City Engineer's report and acts without the hearing.
  6. Resolution to Vacate: A Resolution to Vacate will be submitted to the City Council for consideration along with the City Engineer's report. After all of the required conditions have been complied with by the applicant and any deficit processing costs have been paid, the Resolution to Vacate will be delivered and recorded in the office of the Los Angeles County Recorder. The vacation proceedings will then be completed and the applicant and adjoining owners will be mailed a copy of the recorded Resolution.

Applicant Responsibilities

  1. Public Works Improvement: The conditional approval of vacation applications requires conformance to the Highways and Freeways Element of the General Plan and to the street improvement policies for private developments. The applicant will be responsible for the costs of constructing any required street, sewer and storm drain improvements including the planting of street trees and the installation of streetlights and fire hydrants.
  2. Public Utilities: All costs in connection with the relocation or protection of any affected public utilities or any other such facilities located within the vacation area are to be borne by the applicant.
  3. Rights of the Property Owners: The City of Los Angeles requires the consents and waivers of damages of all property owners adjoining the public right-of-way proposed to be vacated. In addition, the consents and waivers of other property owners may be required as determined by the City Engineer or City Council.
  4. Reversionary Rights: It is the applicant's responsibility to determine the ownership of the underlying fee interest of the public right-of-way proposed to be vacated. In the majority of cases, the City has only a public easement for street, alley, walk, or other purposes and the vacation only removes this easement. The underlying fee interest can best be determined by a title report from a Title Company. The Bureau of Engineering may require the submittal of a title report.

How do I start Vacation proceedings?

Customers interested in starting the street vacation process will be required to submit the following:

  1. Complete a Street Vacation Application completely. If possible, the signatures and/or consents of all property owners abutting the public right-of-way proposed to be vacated and of those who make use thereof for ingress and egress to their property should be included. Applicants may obtain information necessary to complete items 2a, 2b, 2c and 2d on the attached application, at the nearest BOE District Office.  
  2. Completed Environmental Assessment Form
  3. An annotated print of a district map (8 1/2" x 14" is adequate) showing the following: 
    1. The public right-of-way proposed to be vacated
    2. The properties owned by the applicant (or the owners being represented by the applicant)
    3. Any other owners whose properties adjoin the area proposed to be vacated.
  4. Initial fee deposit
  5. Plot plan, site plan, etc. if associated with a the proposed project