06 - Vacations of Public Right-of-Way and Certain Other Rights

Revised on 05-12-2026

General Authorities and Provisions

State Vacation Law


The vacation of public easements in the City of Los Angeles is governed by the provisions under Division 9, Part 3 of the California Streets and Highways Code (CSHC) and extends from Section 8300 through Section 8363 under heading listed from Chapter 1 through Chapter 7.

Street vacations greater than 10,000 SF are considered discretionary actions, therefore are subject to CEQA review.  Those less than 10,000SF may be subject to CEQA review after a BOE determination.

Street vacations located in a costal zone shall be classified as a project under the Coastal Act and shall require Coastal approval.

Title of Law

The law is titled the Public Streets, Highways, and Service Easements Vacation Law, as cited in Section 8300 CSHC.

City Authority

City Council is the authorized entity in the City of Los Angeles to vacate public rights-of-way and certain other rights, as set forth in LACC Section 556 - General Plan Compliance and LACC Section 558 - Procedure for Adoption, Amendment or Repeal of Certain Ordinances, Orders and Resolutions.  

The City Planning Commission  shall make findings showing that the action is in substantial conformance with the purposes, intent and provisions of the General Plan.  If the Council does not adopt the City Planning Commission’s findings and recommendations, the Council shall make its own findings.  Per LAMC 15.00E - Procedure, if the Commission (Planning Commission) recommends against the approval of an ordinance order or resolution, the Council may adopt the same only upon a two–thirds vote of the whole Council. If the Commission recommends approval, or fails to make any recommendation within the specified time limit, the Council may adopt such ordinance. order or resolution by a majority vote of the whole Council.

Types of Easements and Rights That Can Be Vacated


Public Rights-of-Way and Rights Incident Thereto

Some of the public rights-of-way, which are defined in Section 8308 of CSHC that can be vacated by the City, are all or part of, or right in any of the following:

  1. Street, road, avenue, lane and place
  2. Alley, court, trail and driveway
  3. Other public right-of-way or easement
  4. Purported public streets
  5. Restrictions of access or abutter’s rights
  6. Slope easements
  7. Other incidents to a street
  8. Airspace and/or subsurface portions of the public right-of-way such as streets, alleys and walks.

Public Service Easements

Under the category public service easements which are defined in Section 8306 of CSHC, any right in the following types of easements can be vacated:

  1. Sewers, storm drain and drainage
  2. Pole lines and electrical transmission lines
  3. Pipelines, canal and water transmission lines
  4. Pathways, light and air
  5. Other limited use public easements other than for a street
  6. Easements reserves on a previous vacation, including future streets

Non-Motorized Transportation Easement

Some of the non-motorized transportation easements such as equestrian trails, walks, bike lanes, or transit shelter easements can be vacated.

Jurisdiction


Streets Belonging to the State

The streets of a City, even though paid for out of City funds or by local developers under a Tract action, and even though fee title is in the City, do not belong to the City. Rather, they belong to all the people of the State. This is the general rule throughout the United States. It is also the long established rule in California. “It is settled that the public streets of a municipality belong to the people of the State” (Keller vs. City of Oakland). Because of these judicial rulings, the City of Los Angeles must adhere to the vacation laws of the State as codified in the California Streets and Highways Code.

City Authority to Vacate

Pursuant to Section 556 of the 2000 LACC, the Council shall have the power to vacate streets, avenues, alleys, lanes, boulevards, crossings, courts, and other public places and rights-of-way.

State Highways Relinquished to the City

Pursuant to Section 8315 CSHC, State highways may be vacated only by the California Transportation Commission. Where a portion of a State highway is in the process of being relinquished the City, the vacation may be recommended for conditional approval if the District Director of the California Department of Transportation (CalTrans) approves and provided the final Resolution to Vacate is not recorded prior to the relinquishment. The corner returns of City streets intersecting a State highway may also be vacated with the approval of the District Director of CalTrans.

County Roads

The City cannot vacate, abandon or close County roads because they are under the control of the County Board of Supervisors.

Street Between Two Local Agencies

In order to vacate a street that extends between two different agencies the following must take place:

  1. Mutual consent and agreement of both agencies to close or vacate the street
  2. A passed resolution by the other local agency carrying into effect the written agreement agreed to by both agencies.  The resolution to close or vacate the street shall be in accordance with the laws of the State of California.
  3. Agreements shall be recorded in the County Recorder’s Office of each affected County (what about the resolution)

Definition of a Public Utility


(What is the purpose of this definition in this section.  Initially there were more definitions here (LGD)) Pursuant to Section 216 CPUC, the following criteria shall apply in determining what defines a public utility:

  1. “Public Utility” includes every common carrier, toll bridge, corporation, pipeline corporation, gas corporation, electrical corporation, telephone corporation, telegraph corporation, water corporation, sewer system corporation, Wharfinger, warehouseman and heat corporation, where the service is performed for or the commodity delivered to the public or any portion thereof.
  2. Whenever any common carrier, toll bridge corporation, pipeline corporation, gas corporation, electrical corporation, telephone corporation, telegraph corporation, water corporation, sewer system corporation, Wharfinger, warehouseman, or heat corporation performs a service or delivers a commodity to the public or any portion thereof for which any compensation or payment whatsoever is received, such common carrier, toll bridge corporation, pipeline corporation, gas corporation, electrical corporation, telephone corporation. telegraph corporation, water corporation, sewer system corporation, Wharfinger, warehouseman, or heat corporation, is a public utility subject to the jurisdiction, control and regulation of the Public Utilities Commission and provisions of this part.
  3. When any person or corporation performs any service or delivers any Commodity to any person, private corporation, municipality or other political subdivision of the State, which in turn either directly or indirectly, mediately or immediately, performs such service or delivers such commodity to or for the public or some portion thereof, such person or corporation is a public utility subject to the jurisdiction, control and regulation of the Public Utilities Commission and the provisions of this part.

Initiation of Vacation Proceedings


Pursuant to Section 8320 CSHC, City Council may initiate a vacation proceeding upon its own initiative. In addition, City Council upon a petition or request of an interested person as authorized per LAAC Section 556 and per the policies adopted under CF No. 01-1459-S1 adopt a City Engineer report.  The City Council has full discretion on whether or not to initiate a vacation proceeding when an application is submitted to BOE.

Prior to the CF No. 01-1459-S1, the City Council may have initiated a vacation proceeding by adopting a Rule 16 Motion (defined in 01 - Purpose & Definition of Development Projects under Land Development/Overview section)  per CF No. 01-1459.

Merger Instead of Vacation

Pursuant to Section 66499.20 of the California Government Code, a public right of-way may be merged upon the recordation of a final subdivision tract map or parcel map without going through vacation proceedings. Under City Council policy (CF No. 01-1459 and CF No. 01-1459-S1), a vacation in conjunction with a development project exceeding the threshold as set forth in LAMC Section 16.05 may be rejected. The petitioners should be instructed to apply for a Tract or Parcel Map with the Planning Department if they wish to proceed. Under this policy all elements of the development project approval will be considered by a single decision maker.

Requirements of Public Hearings


CSHC Section 8320(b)4 requires public hearings to be set for all persons interested in the proposed vacation.  LGD and the City Clerk will establish the date, hour and place of the public hearing. The requirement of holding a public hearing may be waived if the application qualifies under Summary Vacation process listed below.

  1. Time Limit Between Report Approval and the Hearing Date: The hearing date shall not be less than 30 days from the approval of BOE's Vacation Report by Public Works Committee of the City Council in order for the City Clerk to properly publish the public hearing date and for BOE to comply with the hearing posting of Notice.
  2. Posting of Notice:  Pursuant to Section 8323 CSHC, at least two weeks before the day set for the public hearing, notices of vacation must be posted along the street or public service easement proposed to be vacated. Use Form Eng. 2.355. (See Figure D 717.2.)
  3. Council Finding at Public Hearing: Pursuant to Section 8324 CSHC, City Council shall hear evidence offered by interested persons at the above required public hearing. If the City Council finds, from all the evidence submitted, that the public street or public service easement is unnecessary for present or prospective public use, the City Council may adopt the Public Works Committee and City Engineer reports and findings.
  4. Resolution to Vacate: When all the conditions established for vacation approval are complete, LGD shall prepare and transmit a Resolution to Vacate to the City Council for adoption.  This is considered an administrative action and therefore no posting or notification of the meeting is required.  Upon recordation of the Council adopted Resolution to Vacate with the County Recorder, the vacation is complete, according to Section 8325(b) CSHC.

Summary Vacation


The City may summarily vacate the public rights-of way detailed in the following subsections. Under the Summary Vacation process the City Council can approve a vacation request without a public hearing. Therefore, BOE should not recommend the Summary Vacation process if the request is controversial or objections from the community were received.

  1. Superseded Street: A superseded street is one that has been superseded by relocation except when access to other properties would be cut off (Ref. Sec. 8330(a) CSHC).
  2. Excess Right-of-Way: An excess right-of-way of a street is one that is not required for street purposes (Ref. Sec. 8334(a) CSHC). The interpreted practice is excess means excess in width.
  3. Street Serving One Ownership: A street serving one ownership is a portion of a street that lies within property under one ownership, does not continue through such ownership and does not end by touching property of another ownership (Ref. Sec. 8334(b) CSHC).
  4. Paper Street: A paper street is one that has been impassable for vehicular travel for a period of five consecutive years and for which no public money was expended for maintenance during that period (Ref. Sec. 8331 CSHC).
  5. Street Closed by Freeway Agreement: A street closed by a freeway agreement is one that is covered by the freeway agreement for closure at or near the point of its interception with a State freeway (Ref. Sec. 8332 CSHC).
  6. Service Easement Not Used For Five Years: A public service easement not used for five years is one that has not been used for the purposes for which it was dedicated or acquired for five consecutive years immediately preceding the proposed vacation (Ref. Sec. 8333(a) CSHC).
  7. Service Easement Never Used: A public service easement never used is one for which the date of dedication or acquisition is less than five years and more than one year, immediately preceding the proposed vacation and where the easement was not used continuously since that date (Ref. Sec. 8333(b) CSHC).

Description of Vacation Area


Pursuant to Sections 8335(b)(2) CSHC, the recital of the area to be vacated in the Resolution to Vacate may be by either precise legal description of the area or by a precise map which is recorded or to which reference is made in the resolution and which is permanently maintained by the City.  

Description of Reservation Easement

Pursuant to Section 8341 CSHC, the description of the easement shall be recited in the Resolution of Vacation, which may be a written description or described by reference to a map.

Reservation of Easement

Pursuant to Sections 8340(a) and (b) CSHC, the City may reserve from the vacation easements for the following types of uses:

  1. Sanitary Sewer
  2. Storm Drain
  3. Gas
  4. Telephone
  5. Railroad lines
  6. Electric energy
  7. Petroleum
  8. Ammonia
  9. Water
  10. Incidental purposes
  11. Access to protect these uses
  12. Future street

Non-Reservation

Pursuant to Section 8340 (c) CSHC, the City may elect not to reserve an easement for in-place public utility facilities that are in use if the City Council determines the public convenience and necessity require such non-reservation.

Notification to Public Bodies or Public Utilities

A “public body” means a city or special district as defined in Section 54775 of the California Government Code. Pursuant to Section 8347 CSHC, the City must give written notice of the vacation to those public bodies and public utilities requesting such notification. The notification is to be given within 30 days after the filing of an application to vacate.

Public Body May File Notice of Easement

Pursuant to Section 8348 CSHC, a public body may record a notice of a public easement of its existing works in the vacation area within the following time periods:

  1. Within 30 days after receipt of the notice of the vacation proceedings.
  2. If no notification is sent by the City within 180 days after the recordation of the resolution of vacation. The failure of the public body to record its notice within these time periods extinguishes the right of the public body to a public easement over the vacated street or highway.

Fees

Fee Deposit

Per LAMC 19.155 - Summary of Bureau of Engineering Fees and Charges and in accordance with LAAC 7.44 - Deposit of Estimated Actual Costs, the payment of a fee deposit with the application will be required to process a vacation request.  The current deposit amount is listed on the Street Vacation Application Form.  The deposit is only an estimate and any deficit will be billed at a later date, prior to recordation of the Resolution to Vacate.  At the closing of the Vacation Process, any unused fees paid as part of the deposit shall be returned to the Applicant.

Other Costs

Conditions of the vacation approval may require that the applicant dedicate additional easements adjoining his/her ownership for public street or alley purposes and/or construct necessary improvements such as concrete curbs and gutters, sidewalks, sewer and/or storm drain facilities, street lights, street trees, etc. All costs incurred for the processing of any required dedications, the construction of required public works facilities and the relocation of any affected public utilities or any other facilities located within the vacation area are to be borne by the applicant.

Government Agencies Exempt From Fees

Per LAAC Section 7.46 - Government Agencies Exempted, government agencies are not exempt from paying any deposit or fees for the investigation and processing of a vacation. 

Prior to January 12, 2010 (date LAAC 7.46 was repealed), all governmental agencies were exempted from paying any deposit or fees for the investigation and processing of a vacation.

Map/Legal Description Request

Pursuant to LAAC Section 7.50 - Presentation of Map or Section 8335 CSHC, no street shall be vacated unless a legal description or a map to absorb the vacated area is prepared, executed and approved in the manner required by law for the preparation, execution and approval of maps and/or legal descriptions for subdivisions of tracts of land. If a subdivision map is not required to absorb the vacated area, a lot tie agreement condition should be imposed to tie the vacated area to the adjoining parcels to preclude the creation of substandard or land locked parcels.

Vacation Policy on Mulholland Drive


On January 31, 1966, the Council under CF No. 106737, Sup. No. 3, adopted the following statement of policy:

“It is the objective of the City of Los Angeles that Mulholland Drive between Laurel Canyon Boulevard and Ventura Boulevard shall ultimately be developed as a scenic highway, and it is anticipated that, in general, the entire 200-foot dedication will be needed this or other purposes. Therefore, the policy of the City is not to vacate any portion of such existing dedication unless it will further such objective or is consistent therewith; and said policy to continue until the development of the easement as a scenic highway has been determined.”

Processing a Street Vacation Application


Street Vacation Tracking System

A very important tool which is utilized throughout the vacation proceedings is the Street Vacation Tracking System. This application enables one to determine the status of the vacation proceedings without having to search through the job folder.

IMPORTANT:  A completed Street Vacation Application Form and deposit shall be collected by LGD prior to starting the application in the Street Vacation Tracking System.

The City is required under the Vacation Law to make a finding from all the evidence submitted that the area to be vacated is unnecessary for present or prospective public use prior to vacating the area. Such findings should adhere to Section 1094.5 (c) of the California Code of Civil Procedure (CCCP) which requires that findings be supported by substantial evidence.

The case Topanga Association for a Scenic Community vs. County of Los Angeles (1974) determined that an administrative agency rendering a decision reviewable pursuant to Section 1094.5 CCCP shall express findings sufficient to reveal relevant sub-conclusions supportive of the ultimate decision, thus enabling a reviewing court to trace and examine the agency’s mode of analysis. Absent requisite findings, the administrative decision must be overturned on judicial review.

BOE is responsible for the investigation of a vacation to determine if such substantial evidence exists to make a finding that the street is unnecessary for present or prospective public use. The Vacation Investigation Analysis and Checklist form (Figure D 730) should aid in organizing the investigational data and proceeding with the analysis. The following sections outlined the procedure to be used in the investigation and analysis.

The following are the steps LGD staff would follow when completing Street Vacation Tracking System.  In each area of the application, engineering judgement, analysis, and investigation may be required all of which are documented following this section.

  1. Login to the Street Vacation Tracking System at https://engpermits.lacity.org/vacation/ldg/

    Image
    Street Vacation Tracking System Screenshot
  2. Click "Start a New Application"
    1. Work Order Number:  Enter the next work order number from the list located at the LGD counter Right-of-Way Section
    2. Title:  Enter the description of the location of the vacated area.  If necessary, LGD staff can use a previous example as a starting point.
    3. Council File Number:  Enter the council file number in the same manner as shown on the council file (Last Two Digits of the Year-XXXX)
    4. Council District Number:  Enter the number based on the site location from NavigateLA
    5. Status Date:  Not used
    6. Click "Next"
  3. Click "Reference Information" from the left menu
  4. Verify the information on the Reference Information screen and click Update if necessary
  5. Click "Applicant / Owner Information" from the left menu
    1. Application Filed:  Pick the date the Application was submitted at the counter to LGD.  This should also match the date stamp on the application
    2. Deposit Fee Paid:  Pick the date the applicant paid the deposit to LGD.  This should also match the date stamp on the receipt
    3. Amount:  Enter the amount paid as shown on the receipt

      Image
      Street Vacation Tracking System Applicant_Owner Screenshot
    4. Petitioner Name:  Enter the name of the Applicant as shown on the application (this could be the same as the owner)
    5. Address:  Enter the address of the Applicant as shown on the application
    6. City:  Enter the City of the Applicant as shown on the application
    7. State:  Enter the state of the Applicant as shown on the application
    8. Zip:  Enter the zip of the Applicant as shown on the application
    9. Email:  Enter a valid email address of the Applicant as shown on the application
    10. Phone:  Enter the phone of the Applicant as shown on the application
    11. Owner Name:  Enter the name of the Owner as shown on the application (this could be the same as the Applicant)
    12. Address:  Enter the address of the Owner as shown on the application
    13. City:  Enter the City of the Owner as shown on the application
    14. State:  Enter the state of the Owner as shown on the application
    15. Zip:  Enter the zip of the Owner as shown on the application
    16. Email:  Enter a valid email address of the Owner as shown on the application
    17. Phone:  Enter the phone of the Owner as shown on the application
    18. Click "Update"
  6. Click "Work Order Information" from the left menu

    Image
    Street Vacation Tracking System Work Order Screenshot
    1. Work Order Number:  Automatically populated
    2. Work Order Opened:   Select the date the work order was opened.  This information should match the information on the application
    3. Work Order Closed:  Enter the date for which the work order was closed. 
    4. Engineering District:  Enter the District for which the project is located (Central, Valley, West LA, Harbor, or LAMP)
    5. District Map: 
    6. Division Index: 
    7. Thomas Guide: 
    8. Click "Update"
  7. Click "Env/Coastal Determination" from the left menu

    Image
    Street Vacation Tracking System Env_Coastal Determination Screenshot
    1. Work Order Number:  Automatically populated
    2. Env. Application to Env. Group:
    3. Env. Determination from Env. Group:
    4. Environmental Type:
    5. Coastal Dev. Application to Env. Group:
    6. Coastal Dev. Determination from Env. Group:
    7. Click "Update"
  8. Click "Referral Letters & Reply" from the left menu
    1. Work Order Number:  Automatically populated
    2. Date Sent:
    3. Referral Prepared by:

      Image
      Street Vacation Tracking System Referral Letters Screenshot
    4. Engr. District Received:
    5. LADOT Received:
    6. Planning Received:
    7. DWP Received:
    8. Fire Received: 
    9. General Services:
    10. Bur St. Lt Received:    
    11. County Sanitation:   
    12. County DPW:
    13. MWD Received:
    14. Caltrans Received: 
    15. SBC:
    16. Gas:
    17. Edison:
    18. AT&T:
    19. Comcast:    
    20. Comments:
    21. Motion/Initiation Report Prepared:  BOE to enter the date the Initiation Report was submitted to the City Clerk through NovusAgenda.
    22. Motion/Initiation Report Adopted:  BOE to enter the date the City Council adopted BOE's Initiation Report.
    23. Ready to Prepare Recommendation Report:  System generate date that is populated one dates have been entered for D. Engr. District Received:, E. LADOT Received:, and F. Planning Received.  This date may need to be changed or removed if the City Council has not adopted the Initiation Report (Motion/Initiation Report Adopted)
    24. Click "Update Referral Letters"
  9. Click "Approval Process" from the left menu

    Image
    Street Vacation Tracking System Approval Process Screenshot
    1. City Engineer's Report to City Clerk:
    2. Work Order Number:
    3. Report To City Clerk:
    4. Revised Report:
    5. Report Writer:
    6. Summary:
    7. Council Adoption:
    8. Posting Date:
    9. Council Public Hearing Date:
    10. Expiration Date:
    11. Agency Letter Date:
    12. Click "Update City Eng Report"
  10. Click "Vacation Resolution" from the left menu
    1. Work Order Number:  Automatically populated

      Image
      Street Vacation Tracking System Vacation Resolution Screenshot
    2. Resolution Phase Date:
    3. Resolution Prepared by:
    4. Resolution to City Attorney
    5. Resolution from City Attorney
    6. Resolution to Clerk
    7. Council Adoption of Resolution
    8. Resolution from Clerk
    9. Resolution to Real Estate
    10. Record Date
    11. Resolution to Mapping
    12. Doc. No.
    13. Resol To Vacate No.
    14. Click "Update"
  11. Click "Closeout Notifications" from the left menu
    1. Work Order Number:  Automatically populated

      Image
      Street Vacation Tracking System Closeout Notifications Screenshot
    2. City Clerk    
    3. Accounting
    4. Pick Date
    5. W.O Closure Request 
    6. Pending    
    7. Active
  12. Click "View All Sections" from the left menu.  This screen allows LGD staff to make any revisions to the application.  Click "Revise" on the right side of each heading to edit information
  13. Click "List Conditions" from the left menu
    1. Click "Add Condition"

      Image
      Street Vacation Tracking System List Conditions Screenshot
      1. Condition Number
      2. Condition Name (
        1. Acquire Fee Title -
        2.  
      3. Clearance Date
      4. Agency Name
      5. Clearance Signed By
    2. Click "Add Condition"

      Image
      Street Vacation Tracking System Attachments Screenshot
  14. Click "Attachments" from the left menu
    1. Click "Add Attachment"
      1. Click "Choose File" and select the file to be uploaded
    2. Click "Upload Attachment"

Engineering Judgement, Investigation, and Analysis of Vacation Applications


Initiation Report Preparation

Upon receiving a completed Vacation Application, and in conjunction with BOE staff sending out Referral Letters to various agencies/departments, an Initiation Report must be prepared and forwarded to the City Council for consideration and adoption to initiate a vacation proceeding (per Division 9, Chapter 3, Section  8320 of the California Streets and Highways Code).  The City Council has full discretion to approve or deny the initiation of a vacation proceeding when an application is submitted to BOE. Council may also take no action, and the request would then expire in 2 years under its standard administrative rules. After a vacation proceeding is initiated, a revised Initiation Report must be adopted by City Council if the Applicant wishes to  increase the street vacation area.

Environmental Clearance Analysis 

The following procedure is used for the preliminary investigation of a vacation where environmental considerations under the City’s CEQA Guidelines are investigated.  LGD would only make the initial review of the application to determine if the application qualifies for the exemption.  If it is determined that an exemption can't be applied, the application would be forwarded to the Environmental Management Group of BOE for further review.

Upon receipt of the completed Environmental Assessment Form, LGD/BOE staff must make an evaluation as to whether the applicant qualifies for a current Categorical Exemption or if a Negative Declaration or Environmental Impact Report may be required. If the project requires a Negative Declaration or Environmental Impact Report, LGD staff would send the project to the BOE Environmental Section to determine the appropriate environmental clearance. Many times a vacation application is in conjunction with a public agency project, an environmental document would have been prepared for such project, which may be used to take make a decision on the vacation application without a separate environmental clearance.

The following is the process for determining environmental exemption:

  1. Current City CEQA guidelines allow for a vacation to be exempt if the vacation area doesn't create more than 25 residential units
  2. Vacation area doesn't create >10,000 sf of commercial or industrial use

Under R-4 Zoning requirements 400 sf per lot area for each unit is required.  For 25 residential units, 10,000 SF of vacation area is required.  As a rule of thumb, if the vacation area is >10,000 sf, the application would not qualify for the exemption and should always be referred to Environmental Management Group of BOE.

An environmental analysis may often require a field trip and other in-house investigation. The practice of the Bureau is not to collect separate fees for the environmental analysis and preparation of a Negative Declaration, but to charge a portion of this work to the assigned vacation work order for the project. For a detailed discussion of environmental considerations refer to D 740.

CEQA and the City of Los Angeles CEQA Guidelines

Exempt Activities

The following activities are exempt from CEQA and the City’s CEQA Guidelines:

  1. Emergency projects
  2. Ministerial projects
  3. Categorical exemptions as set forth in Article III of the City’s CEQA Guidelines
  4. Projects exempted pursuant to the provisions of Section 21080(b) of the California Public Resources Code Whenever a lead City Agency approves a public project that is exempt from the requirements of CEQA, the Lead City Agency may file a Notice of Exemption. For private projects that are approved by the Decision Making Body of the Lead City Agency, The Lead City Agency or the applicant may file a Notice of Exemption. 
Categorical Exemptions

An Environmental Assessment Form (See Figure D 741.42 -Break this form out of the application (Edmond)) shall be submitted with the Vacation Application to the Land Development Group. 

Certain classes of projects are determined not to have a significant effect on the environment and are therefore exempt from the provisions of CEQA. Article III of the City’s CEQA Guidelines lists specific categorical exemptions within such classes which are set forth for use by Lead City Agencies. Article III, Class 5, #3 of the City’s CEQA Guidelines consists of minor alterations in land use limitations in areas with less than 20% slope, which do not result in any changes in land use or density. Those which pertain to vacation proceedings are as follows:

  1. Minor street, alley and utility easement vacations where the vacated Property does not constitute a buildable site that would allow a commercial or industrial development of more than 10,000 square feet or a residential development of more than 25 units (#3)
  2. Removal of minor vehicular access restrictions (#15)
  3. Consolidation of contiguous properties into a lesser number of parcels which may involve the vacation of unimproved paper streets or alleys (#26)
  4. Approval of Reversion to Acreage Maps pursuant to LAMC 17.10 (#37)

Initial Study

If a project is not exempt from the City’s CEQA Guidelines, LGD would forward the Environmental Assessment Form to BOE's Environmental Management Group to conduct an Initial Study to determine if the project may have a significant effect on the environment. If a project is to be carried out by a private applicant, the BOE's Environmental Management Group may require the applicant to submit data and information to aid the BOE's Environmental Management Group in preparing the Initial Study. 

Environmental Impact Analysis

(Maria Martin to Verify (Edmond)) In order to satisfy the requirements of the Initial Study, BOE's Environmental Management Group shall prepare and Environmental Impact Analysis. The Environmental Impact Analysis shall contain:

  1. The location, description and purpose of the project.
  2. A determination of the significant effects on the environment.
  3. A discussion of ways to mitigate the significant effects identified.
  4. The basis for recommendation as to whether an EIR or a Negative Declaration is the appropriate environmental document for the project.

Negative Declaration

Article V of the City’s CEQA Guidelines covers the preparation and requirements for Negative Declarations. A Negative Declaration shall be prepared for a project which could potentially have a significant effect on the environment, but which BOE's Environmental Management Group finds on the basis of an Initial Study will not have a significant effect on the environment. The form to be used for the Negative Declaration is Form Gen. 157 (See Figure D 741.5).

Preparation and Processing of Environmental Impact Reports

Article VI of the City’s CEQA Guidelines outlines the procedure for the preparation and processing of EIRs. The EIR for a project shall be prepared by BOE's Environmental Management Group by its own efforts or by contract. If the project is to be carried out by a private applicant, the applicant shall be required to submit data and information to aid BOE's Environmental Management Group in preparing the EIR.  LGD will forward the information to BOE's Environmental Management Group for processing whenever a vacation is not categorically exempt from CEQA Guidelines.

In the case of an application for which BOE's is the lead agency, the preparation of the EIR is the responsibility of the applicant. BOE's Environmental Management Group will coordinate the processing of the EIR.

Notice of Determination

After approving a project for which a Negative Declaration has been approved or an EIR was prepared, BOE's Environmental Management Group shall file a Notice of Determination. The form to be used for the Notice of Determination is Form Gen. 156. 

Other Governmental Agency Projects (not City of LA)

If a vacation is an element of another governmental agency's project and appropriate environmental determination has been made by the other governmental agency, BOE's Environmental Management Group.   BOE's Environmental Management Group would identify any conditions under the City's jurisdiction.  LGD, in conjunction with BOE's Environmental Management Group, will impose appropriate conditions under the vacation approval to confirm mitigation is enforced.  LGD, in conjunction with BOE's Environmental Management Group would be responsible for recommending that City Council adopt the Environmental Findings made by the governmental agency.

California Coastal Act

If a vacation is located within a Coastal Development Zone (Section 30103 of the California Public Resources Code), it will be forwarded to BOE's Environmental Management Group for review once the appropriate deposit is paid ($32,100 per LAMC 62.106.1(f)). This will extend the required processing time for the vacation significantly. BOE's  Environmental Management Group's decision regarding the Coastal Development Permit is subject to appeal to the Board of Public Works, and to the California Coastal Commission, prior to the vacation being considered by City Council. If the vacation is part of a project for which a Coastal Development Permit has already been processed by another agency, the applicant is advised to contact the Vacation Section to determine if the same permit may be used for the vacation.

Dual Jurisdiction

The need for a Coastal Development Permit is an example of dual jurisdiction involved in some Vacation requests. All agencies with a say in the case must agree before a Vacation can be finalized.

Record Investigation

The following information, if possible, should be compiled from appropriate records and resources such as NavigateLA, other Departments, etc.:

  1. NavigateLA
    1. Classification of the street (local, collector, etc.)
    2. Zoning of surrounding property
    3. MapNotes
    4. Property ownership and metes and bounds parcels
    5. Classification of streets adjoining involved properties
    6. Traffic Data (Automatic Counts, Manual Counts, Survey Data)
    7. Capital projects as indicated in the City’s Five-Year Capital Improvement Program
    8. City-owned land and adjoining governmental agency properties
    9. Determination of how the street was dedicated according to County Records
    10. Is vacation request excess right of way or is it a paper street?
  2. City Planning
    1. Street and Freeway Element of the General Plan
    2. Community Plan
    3. Zone changes or conditional uses approved by the City

Investigation of Existing Field Conditions

An investigation of existing field conditions should be made to determine the following:

  1. Condition of the street (Improved, unimproved, evidence of use, etc.).
  2. Location of driveways or garage access
  3. Traffic and non-motorized circulation in the immediate area
  4. Street grade by visual inspection (steep, mild slope, flat, etc.)
  5. Storm water surface flow (also effect of vacation on flow of water in adjacent streets)
  6. Existence of power poles, maintenance holes, etc.
  7. Existing street culture (stop signs, bus stops, traffic signals on the surrounding streets)
  8. Street improvements (roadway widths, sidewalk width, etc.)
  9. The condition of pavement, curbs, gutters, sidewalks, street trees and street lights along adjacent streets. Also, variations in the roadway width, parking prohibitions and building locations along adjacent streets.
  10. The use of adjoining properties (Vacant, steep terrain, residences, etc.) to the vacation area
  11. Location of nearby facilities such as schools, churches, parks, libraries, shopping centers, etc.

Vacation Analysis

Prior to formalizing any recommendations to the City Council, LGD staff should answer the following questions.  When a question is answered with a "yes", special consideration should be taken.

  1. Is there a need to retain vehicular or pedestrian access?
  2. Will consolidation remove the need for access?
  3. Is there a need for traffic circulation (vehicular, pedestrian, etc.)?
  4. What is the likelihood of future development, including properties beyond the vacation area?
  5. Will the vacation create landlocked parcels or isolated public streets?
  6. Can the vacation be recommended even if the street is classified higher than a local street?
  7. Is access or travel to schools, churches, parks, libraries, stores and bus stops involved?
  8. Can the public street be converted to a private street?
  9. Do adjoining streets need to be widened?
  10. Can street dedication on areas occupied by buildings or substantially occupied along the majority of the frontage be deferred, if section LAMC 12.37  is applicable?
  11. Is this a hillside residential area where handicap ramps at curb returns are not beneficial?
  12. Should access restrictions be placed on the highway?
  13. Will there be a substandard parcel created?
  14. Is surface water drainage involved?
  15. Will a consent to the vacation from other property owners be required?
  16. Does the City have the underlying fee title?
  17. Can conflicting recommendations of other agencies be resolved (this item should be addressed early as the mitigation may take time to resolve)?
  18. Would the applicant consider other proceedings to eliminate the public right-of-way, other than vacation?
  19. Is the vacation in conformance with the General Plan and its Elements?
  20. Does the Negative Declaration or Environmental Impact Report have any mitigation measures? 
  21. Is a 2/3 vote for planning disapprovals or a 4/5 vote for making a street less than 40 feet in width, required?  (Consider - if it becomes substandard it is NOT allowed)
  22. Does the vacation qualify as a Summary Vacation? 
  23. Will a tract map or parcel map be needed or will consolidation agreements suffice?
  24. What reservations of easements from the vacation are required?
  25. Have the affected property owners been notified by the Applicant?
  26. Has the Applicant researched the underlying fee title of the vacation area to confirm ownership?
  27. Will an intersection need to be closed?
  28. Is the vacation area needed for non-motorized transportation facilities?
  29. Is the vacation area needed for maintaining public utility service?  

Recommendations and Approvals

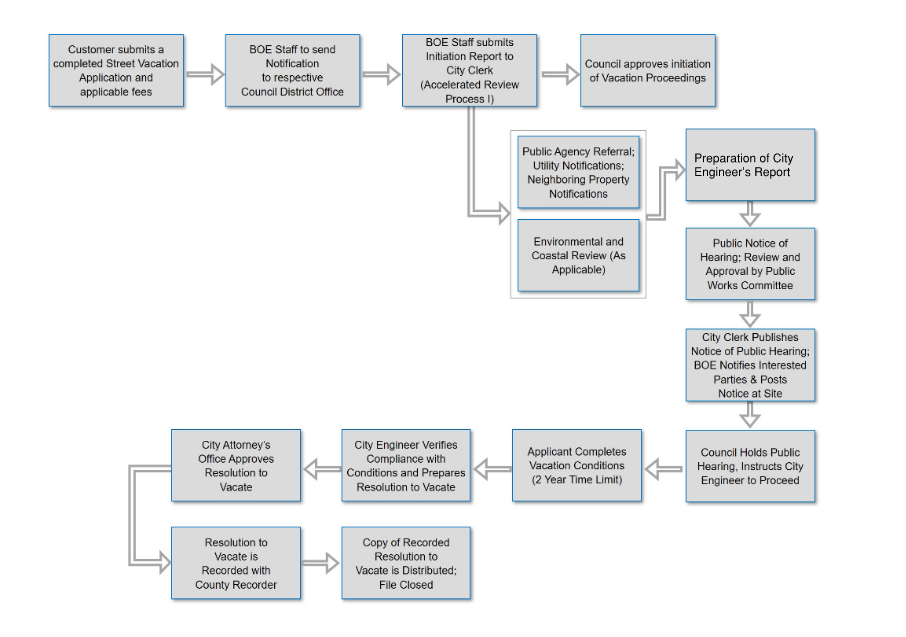
The Vacation Proceeding Schematic Sequences of Events Flowchart below details the milestones throughout the vacation process and responsible offices involved.

Image
Street Vacation FlowChart

City Planning Commission Report and Recommendations


The City Engineer shall request a report with recommendations regarding the vacation from the City Planning Commission. This request is made pursuant to LAMC 15.00 - Procedure requires submittal to the Planning Commission of matters involving the vacation of any public street, road, highway, alley, square or other public way before any ordinance, order or resolution authorizing or ordering such vacation is adopted by the City Council. The report and recommendation shall address the relation of the vacation to, and its effect upon, the General Plan, Community Plan, and any applicable specific plan(s) and any plans being prepared by the Department of City Planning. 

Time Limit for Planning Commission Report

The City Planning Commission (can be delegated to the Planning Director) shall prepare and file its report and recommendations on any ordinance, order or resolution within 30 days of its receipt as presented in LAMC 15.00(d) - Procedure, Time Limits. If the same is disapproved, the Planning Director shall advise the City Engineer of the disapproval and reasons therefore within such 30-day period.  

Council Voting Requirements

Pursuant to LAMC 15.00 (e)- Procedure, Council Action, if the City Planning Commission recommends approval or fails to make any recommendation within the 30-day limit, the Council may adopt the ordinance, order or resolution by majority vote of the whole Council. If the Commission recommends against the approval, the Council may adopt the same only upon a two-thirds (2/3) vote of the whole Council.

Subsequent Planning Action Not Needed

In matters relating to the vacation of streets which have been previously acted on by the Planning Commission, the Council may act without first submitting the matter to the Commission. The initial action by the Commission shall affect the voting requirements by Council in the same manner as described in the Council Voting Requirements section above (LAMC 15.00 (e)- Procedure, Council Action).

City Engineer's Recommendation Report to the Public Works and Gang Reduction Committee


After LGD conducts an investigation and analysis and the environmental considerations are reviewed, LGD shall prepare a City Engineer Recommendation Report on the vacation.   A standard report format (See Figure D 753) should be used in preparing the report. The four principal sections of the report include:

  1. Recommendations
  2. Conditions
  3. Transmittals
  4. Discussion

This format will be applicable to the majority of vacation proceedings. The use of this form will allow LGD staff  to readily organize the information necessary for inclusion in the report. In the event the City Engineer Report recommends denial of the vacation application, the Conditions section would not be required.

Conditions


Improvement Requirements

The Improvement Policy adopted by City Council on December 12, 1966, under CF No. 115320  requires the following improvements:

  1. Dedication of right-of-way
  2. Pavement
  3. Curbs and gutter
  4. Sidewalks
  5. Street lights
  6. Street trees
  7. Traffic signals
  8. Traffic warning and control devices
  9. Storm drain and flood control channels
  10. Sanitary sewers
  11. Fire hydrants
  12. Guardrails, barricades and safety devices
  13. Retaining walls and other necessary structures
  14. Street name signs
  15. Water service
  16. Underground utilities
  17. Other necessary improvements

Street Dedication and Widening Guidelines

Additional street and alley dedications should be required based upon BOE Special Order No. 05-0804 (formerly 02-0506).

Local, Collector and Arterial Street Standards as Described in Mobility Plan 2035

The guidelines are described in BOE Special Order No. 02-0506 with the following recommendations for street widening in the flatland areas for existing local and collector streets. 

Consent

If the street vacation impacts or diminishes the legal street frontage, access or use of adjacent properties not under the applicant’s ownership, appropriate conditions should be imposed requiring the applicant to obtain consent for the vacation from those impacted properties. LGD staff should confirm the consent forms are properly notarized and from the current property owner(s). City Council, may at their discretion, decide not to require consent from all impacted property owners.

Sewer and Drainage Facilities

Appropriate conditions should be imposed to protect existing City facilities within easement areas or require the applicant to relocate such facilities.

Utilities and Telecommunication Facilities in Vacation Areas

LGD shall prepare and send out referrals to all known utility and telecommunication companies in the vacation area. If objections to the vacation are submitted by the utility or telecommunication company, the vacation approval shall include conditions to require the applicant to make arrangements and obtain approvals from said utility or telecommunication company prior to finalizing the vacation.

  1. Franchise Right Ceases with Vacation:  Under a Federal District Court case, entitled General Telephone Company vs. United States, it was determined that the vacation of the street is an automatic termination of a franchise right.
  2. Rights Under Franchise:  The rights under franchise are granted subject to the continued existence of a street. When the public easement ceases to exist in a certain street, the right of use of that street by the franchise holder also ceases.
  3. Use of Streets:  Streets exist primarily for purposes of travel and their use for conveyance of persons and property thereon is the paramount use. All other uses are secondary. Secondary uses must give way where they interfere with the primary use of the street or with the development of the street for travel. LAMC 62.04 is base upon this principle.

Legal Descriptions and Maps

To assist LGD staff to prepare the preparation of the Resolution to Vacate for applications involving unusual shaped vacation areas, a condition should be imposed to require the applicant to submit a map and legal description of the area being vacated, together with any easement areas being reserved.

Fee Deficits

A condition should be imposed to require the applicant to pay for any fee deficits accumulated during the vacation processing, prior to the finalization of the vacation.

Lot Tie Agreement

BOE does not want newly vacated street areas to stand alone as a parcel of land since it may not meet minimum zoning code requirements.  Under the vacation process, a condition should be imposed to required the vacated area to be tied to the main ownership of the Applicant or adjoining property owner(s) based on the submitted Title Report.  A Lot Tie Agreement shall be executed by the property owner(s) and recorded with the County of LA Recorder.  This Lot Tie Agreement may be terminated subsequent to an appropriate replacement Lot Tie Agreement which is approved by LADBS.

Title Reports

In general, the City does not own the fee title of the right of way, and therefore will not make any determination of the underlying fee interest.  Title Report is required as a condition of the vacation approval identifying the fee ownership of the right of way area being vacated.   If the Title Report indicates the City is the Fee Title owner, the Applicant shall follow-up with the Department of General Services in acquiring the area involved from the City.  This Title Report shall be used to prepare the Lot Tie Agreement as stated above. 

RESOLUTION TO VACATE


The Resolution to Vacate is the final step necessary to complete a vacation. There are standard templates for the Resolution to Vacate. After all the conditions have been complied with, BOE staff should prepare the Resolution to Vacate (See Figure D 755A), Resolution to Vacate with Reservations (See Figure D 755B), Resolution to Vacate – Summary (See Figure D 755C) and Resolution to Vacate - Summary with Reservations (See Figure D 755D). A draft of the Resolution to Vacate shall be sent to the City Attorney for approval as to form and legality. The processing of the Resolution to Vacate can take place beyond the approved time limits as specified in Section 7.48 of the Los Angeles Administrative Code.

CITY ENGINEER’S REPORT FOR RESOLUTION TO VACATE


After the applicant has complied with the conditions within the time limits and after the approved draft of the Resolution to Vacate has been returned by the City Attorney, a report for the Council shall be prepared. The Council would then adopt the Resolution to Vacate. A standard report format (See Figure D 756) to facilitate the preparation of the report is included . The four principal sections of the report are as follows:

  1. Recommendations
  2. Transmittals
  3. Discussion
  4. Environmental Considerations

The Council adoption of the Resolution to Vacate can proceed under the Council’s Accelerated Review Process. BOE staff should check the balance Vacation Work Order and an additional deposit should be collected if the work order is in deficit.

Discussion Section Requirements

The BOE Report should include the following under the Discussion Section:

  1. Clear, concise and complete descriptions of the area being vacated, surrounding streets and properties.
  2. Summaries of recommendations from City, non-City and public utility agencies.
  3. Written objections to the vacation request received by BOE and a summary of the issues.
  4. Any adverse impact from the vacation request to the surrounding areas. If the BOE recommendation is to deny the request, specific issues and impacts should be identified.

COMPLETION OF VACATION PROCEEDINGS


After the public hearing and adoption of the Resolution to Vacate, the Resolution to Vacate is filed with the County Recorder. The Real Estate Group shall be responsible for recording the Resolution. Mapping Division shall be responsible to update the City Maps.

The applicant shall be sent a notification that the vacation proceedings are completed along with a copy of the recorded Resolution. Also, the City Clerk shall be sent a notification that the conditions of the vacation have been complied with, The Council File together with a copy of the recorded Resolution shall be returned to the City Clerk with the notification.

TIME LIMIT TO COMPLETE VACATION


Vacation Termination Proceedings

The Bureau of Engineering will review the vacation application and transmit it to other City departments, public agencies and affected public utilities for their comments and recommendations. The average time to prepare a report to the City Council to either conditionally approve or deny the vacation request is approximately 4 to 6 months. An additional 6 to 12 months are usually required to complete the processing of the vacation request. The actual time varies with the scope and complexity of the vacation request and requires the applicant to comply as expeditiously as possible with the conditions of the vacation. Vacation proceedings with conditions not completed within Two Years of the City Council public hearing approval of the vacation request per LAAC Section 7.48 will be terminated.

Five-Year Limitation

For Vacation Applications filed prior to March 5, 2002, which is prior to the adoption of the current street vacation procedures, under CF No. 01-1459, if the petitioner does not satisfy all conditions required by the City Council within five years of the date of the public hearing, all proceedings relating thereto shall be terminated and said ordinance and any orders made after the public hearing shall be of no future force and effect. Both the Two Year and Five Year Limitations are the time limitations for the petitioners to complete all conditions for processing for approval. Processing and recordation of the Resolution to Vacate can take place beyond this time limitation.

Governmental Agencies Exempt

All governmental agency Vacation Applications are exempt from the 5 year limitation for completion of conditions, according to Sections 7.46 and 7.47 LAAC, if the vacation was initiated prior to March 5, 2002, under CF 01-1459. Only those proceedings initiated by the Board of Public Works or the City Council are exempt from the Two Year limitation for completion of conditions if the vacation was initiated after March 5, 2002.

Effects of Vacation

PRIVATE EASEMENTS


Pursuant to Section 8352 CSHC, the vacation of a street or public service easement does not effect a private easement or other right of a person in the land subject to such easements. The categories of private easements are usually acquired by separate instruments or in the instances of future street and public service easements have separate dedication recital on the map. They include the private easements of a public utility, but do not include those rights granted to a public utility by franchise. These private easements are subject to extinguishment under laws governing abandonment, adverse possession, waiver and estoppel.

Private Easements by Map Dedication 

Pursuant to Section 8353(a) CSHC, the vacation of the street extinguishes all private easements therein claimed by reason of the purchase of a lot by reference to a map upon which the street is shown other than a private easement of ingress and egress to the lot from or to the street. This private easement of ingress and egress apparently applies to those lots whereby the adjoining street or alley is being vacated and the public street or alley easement for access is being eliminated and there is no other means of access to these lots except the private right of access over the vacated street or alley.

Recordation of Private Easement

Pursuant to Section 8353(b) CSHC, a private easement claimed by reason of purchase of a lot by reference to a map upon which the street is shown is not extinguished if, within two years after the vacation is complete, the claimant records a verified notice that particularly describes the private easement that is claimed in the office of the County Recorded in which the street is located. This subsection apparently refers to those private rights of access other than those private rights of access by necessity mentioned in Subsection D 761.1, Private Easements by Map Dedication.

Quiet Title to Vacated Area

In People vs. Ricciardi (court ruling on Private Rights), the California Supreme Court ruled:

“An abutting owner has two kinds of rights in highway, a public right which he enjoys in common with all other citizens, and certain private rights which arise from his ownership of property contiguous to the highway, and which are not common to the public generally;….. An abutting landowner on a public highway has a special right of easement and user in the public
road for access purposes, and this is a property right which cannot be damaged or taken away from him without due compensation.”

CITY OWNERSHIP


Pursuant to Section 8355 CSHC, if the City owns the vacated property, the City Council may sell or exchange the property in a manner, and upon the terms and conditions approved by the City Council. The General Services Department is the lead agency regarding City owned property.

CODES AND RULES RELATING TO TITLE OF VACATION AREAS


Title By Transfer of Land

Pursuant to Section 1112 CCC, a transfer of land, bounded by a highway, passes the title of the person whose estate is transferred to the soil of the highway in front to the center thereof, unless a different intent appears from the grant.

Bound if Adjoining Property

Pursuant to Section 831 CCC, an owner of land bounded by a road or street is presumed to own to the center of the way, but the contrary may be shown.

Real Estate Descriptions

The following excerpt from Section 2077 CCCP, is used for construing the descriptive part of a conveyance of real property, when the construction is doubtful and there are no other sufficient circumstances to determine it:

“When a road, or stream of water not navigable, is the boundary, the rights of the granter to the middle of the road or the thread of the stream are included in the conveyance, except where the road or thread of the stream is held under another title.”

Control of Vacated Lands

Vacation of street when duly effected results not only in relinquishment of the public easement but also involves a physical closing entitling the owner of the fee to take complete control of it, and title to the land previously subject to the public easement reverts to the owner, free of public easement for street purposes.

Pueblo Lands

In the court case Dunlop vs. O’Donnell it was held that a convergence of Pueblo lands in the City conveyed title to the thread or centerline of the abutting street.

Title Insurance

Since the City does not determine fee ownership of the land upon vacation of a public street or easement, BOE staff in general should advise the Vacation Application petitioner to obtain a Title Report from a title company to verify the actual fee ownership of the vacated land.

Sidelines of Vacated Area

The prolongation of the side lot lines into the vacated area, as commonly practiced, is in a direction at right angles to the centerline of the street. In the case of a curvilinear street, the prolongation is a line radial to the curved centerline. Since there is no code, legislative act or judicial ruling on this matter, the property owners should be advised to settle among themselves on this practical method or upon a mutually agreeable line. The City does not make any determination of the underlying fee interest of the vacation area as to title or reversionary interest under Vacation Proceedings.

Irregular Street Lines

In the case of a street easement configuration, such that the separation line between the fee interests cannot be determined, the property owners should be advised to mutually agree upon a dividing line and quitclaim their interest on the other side of the dividing line.

Zoning of Vacated Street


Pursuant to LAMC 12.30, in the event a dedicated street or alley shown on the zoning map is vacate, the property formerly in said street or alley shall be included within the zone of the adjoining property on either side of said vacated street or alley. In the event said street or alley was a zone boundary between two or more different zones, the new zone boundary shall be the former centerline of said vacated street or alley.

Automatic Removal of Building Line


Pursuant to LAMC 14.04, every building line existing along a public street which has been vacated is removed. Any building line existing along a public street is deemed automatically removed when the City Council makes its order of vacation unless the order of vacation provides otherwise.

Streets Closed by Freeways


In People vs. City of Los Angeles it was held that physical closing of a street for construction of a freeway after an agreement was entered into between the State and the City pursuant to CSHC 100.2 (Division 9, Part 3) effectuated the vacation of the easement.

Nuisance Alley Vacation

On January 19, 1972, the Council, under CF 71-1977 adopted a policy of the City initiating vacation of problem rights-of-way, particularly those rights-of-way that have become a nuisance because of weeds, trash, and disruption of privacy or intrusion of prowlers. However, rights-of-way to be vacated under this policy should be such that no liability or damages can accrue to the City as a result of the vacation. Under this policy, the City is only to provide the service of the vacation; other costs such as closing of alley intersections and fee ownership determination are not included.

  1. Criteria for Nuisance Alley Vacation:  The City will initiate proceeding to vacate nuisance alleys which meet the following criteria:
    1. Alley does not abut properties fronting on an Avenue or Boulevard
    2. Alley is not dedicated more than 12 feet wide
    3. Alley does not provide vehicular access to any of the adjoining properties
    4. Alley has never been improved in accordance with City specifications
    5. Alley abuts properties that are zoned R2 or more restrictive
  2. Initiation of Proceedings:  Nuisance alley vacation proceedings are initiated by presentation of a motion to Council after the Councilperson of the District has declared that the alley is a nuisance. This procedure was modified by the Council on May 27, 1976, under CF 71-2971 by requiring that the motion first be referred to the Public Works Committee.
  3. Criteria Waiver:  Since most of the declared nuisance alleys do not meet all of the five criteria stated in the "Criteria for Nuisance Alley Vacation" section, the Council on May 27,1976, under CF 71-2971 modified the procedure to allow the waiver of some of the criteria upon recommendation of the Public Works Committee after receipt of a report from the City Engineer.
  4. Notice of Reversion:  On October 2, 1973, the Council, under CF 71-2971, adopted a policy requiring additional notices in connection with nuisance alley vacation proceedings, in order to aid in reflecting the ownership of the areas being vacated and in the use and control of the land reverting to adjoining property owners. In accordance with Section 1112 CCC, when lots are laid out in a tract with alleys and streets adjoining, unless a different intent is expressed on the tract map, the lot purchasers acquire fee title to one-half of the adjoining alley or street subject to the easement for public alley or street purposes. The effect of the vacation is that the right of the public ceases and reverts to the extent of the vacation. The ordinance (See Figure D 774A) ordering the vacation of the nuisance alley must provide the greatest degree of protection to the lot owners and the public and shall  include:
    1. A description of the specific lots and tracts affected.
    2. A statement that provisions of Section 1112 CCC may be applicable to each of the lots described
    3. The effective date of the vacation.
    4. A statement that the title to the land reverts to the owners free of any public easements for alley purposes.

      When this ordinance is recorded, it should provide a constructive notice and the title company should note the information contained in the ordinance in its policy of title insurance. Although the notation might not include insurance covering title to the vacated area, it would put the purchaser on notice that unless a different intent appears from the grant, the estate on one-half of soil in the vacated area is owned by the owner of the lot being acquired. Lot owners of alleys shall be notified of their prospective rights to use and exercise ownership and control of one-half of the vacated area adjoining their respective lots. The City Clerk will send a Notice of Alley Vacation (See Figure D 774B) to each lot owner adjoining the vacated area after the final ordinance ordering the vacation has been recorded.
  5. Conditions for Public Works Facilities, Public Utilities, Franchises, and Telecommunications:  Public Works Facilities, Public Utilities, Franchises, and Telecommunications located in nuisance public rights-of way are to be reserved from the vacation by appropriate easements.
  6. Intersection Closure:  When intersections at the entrances to rights-of way being vacated under the Nuisance Alley Policy are deemed to be hazardous, it shall be recommended they be properly closed with street improvements by the Bureau of Street Services upon instruction from the City Council.
  7. Fees:  On a Council initiates Nuisance Alley vacation, BOE shall not collect a fee for the process.  Nuisance Alley Vacations are generally discouraged due to their internal costs and extensive coordination with property owners and other departments.